MQTT
Hallo saya Yoas, saya memiliki minat besar dalam menghadirkan
solusi teknologi yang inovatif dan praktis.
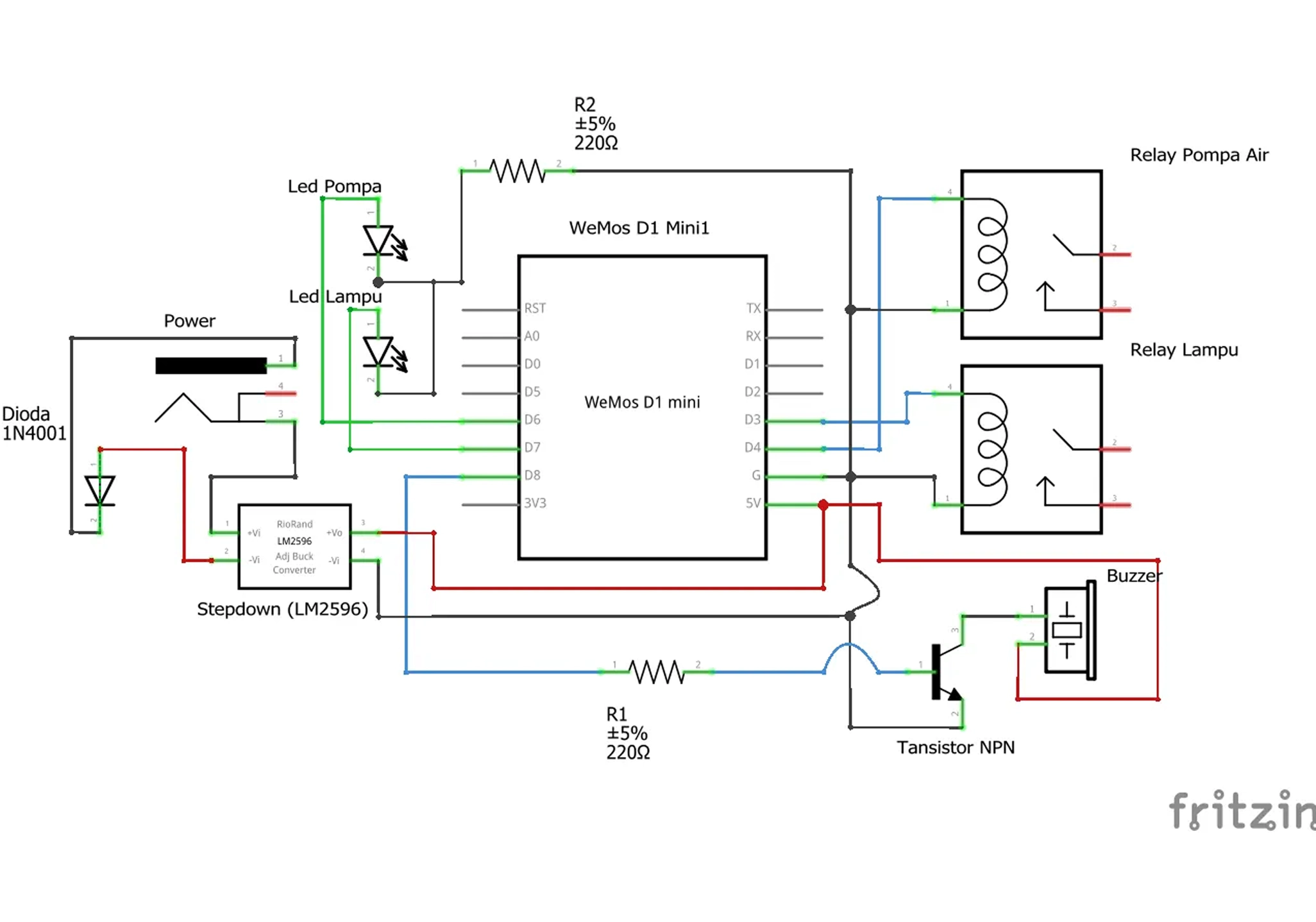
Salah satu proyek unggulan saya adalah sistem pengontrolan rumah pintar berbasis MQTT,
yang memungkinkan kontrol perangkat rumah tangga seperti pompa air dan lampu
melalui aplikasi khusus yang saya kembangkan menggunakan React Native.
Sistem ini memanfaatkan protokol MQTT untuk komunikasi data yang cepat dan ringan,
memastikan perangkat terhubung dan responsif saat menerima perintah.
Dengan aplikasi React Native sebagai antarmuka, pengguna dapat dengan mudah
mengontrol perangkat rumah mereka dari ponsel, menciptakan rumah yang
lebih cerdas dan mudah diakses. Proyek ini juga menggunakan
D1 Mini dengan chip ESP8266
sebagai inti penghubung, menjadikan otomatisasi rumah tangga lebih hemat energi dan efisien.
RANGKAIAN ELEKTRONIKA DAN APLIKASI IOT DENGAN MQTT